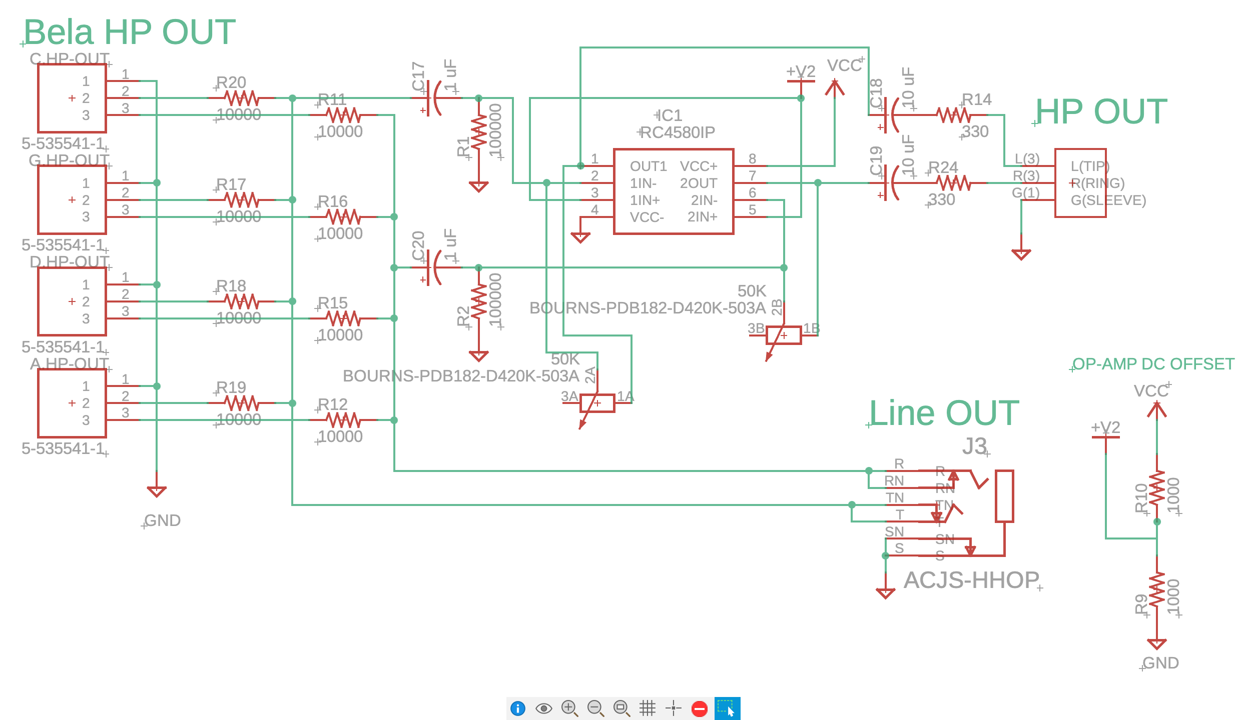
You are probably better off using 10k resistors , or even 2k2, instead of the 1M you have there. Note that you won't be able to use the mixed headphone output for headphones. I mean, you could try by using 47 or 100 ohm resistors and see if you get decent performance there, but I wouldn't bet on it.
The line outs would be better off if you used a capacitor on each output from Bela (8 in total) instead of a global one.
Are you sure you need to mix line outs, when they have the same signal as the headphones? If the plan was to use the headphone mix as a headphone output, you may as well mix all the HP outputs to a single stereo pair, to use as the line out (this doesn't need capacitors), then use a dedicated headphone amplifier to get a proper headphone output.